Sie ticken nicht richtig ,

sind aber hübsch anzusehen. Kein Problem so was zu bauen für Bastler, die heute ja Maker sind. Als die ganze Sache begann, gab es den Begriff „Maker“  noch nicht. Das war irgendwann 1979 oder 1980. Leuchtdioden verdrängten anderen Anzeigeelemente in der Unterhaltungselektronik und alles was zeitgemäß war, hatte eine Fülle von roten Lichtpunkten, die irgendwie etwas signalisierten. Andere Farben waren damals noch Mangelware, es gab grüne LEDs. Beliebt waren Leuchtbandanzeigen, die zum Beispiel die Feldstärke eines Senders anzeigten. Um das zu realisieren, wurden Chips entwickelt, die die Ansteuerung der LEDs mit geringem Aufwand ermöglichen.

Die Elektroniker träumten schon damals vom digitalen Tacho, bei dem die Nadel durch einen wandernden Leuchtpunkt abgelöst wird. So ein Tacho war natürlich problematisch, er hätte wahrscheinlich zum sofortigen Herztod des Prüfers beim nächsten TÜV geführt. Damals war es aber schick, das Auto durch den Einbau eines Drehzahlmessers mindestens 15 km/h schneller zu machen, jedenfalls glaubten wir das. Also war die erste Idee, ein Drehzahlmesser zu bauen, der eine kreisförmige Anzeige aus einzelnen LEDs hat. Das wurde dann tatsächlich auch entwickelt, gebaut und dann auch montiert. Es gibt heute noch zwei Exemplare davon, die ich aber hier nicht mehr vorstellen möchte. Die Reaktion der nicht so technikaffinen Ehefrau war die, dass sie anregte, in dieser Weise doch einmal eine Uhr zu bauen. Das wurde daraus:

WZ1A1090


60 LED in Kreisform für die Minuten angeordnet, bei jeder fünften Diode außen eine weitere LED in einer anderen Farbe für die Stunden. Planen kann man das gut, die Realisierung war schon etwas schwieriger. Die zur Verfügung stehenden ICs erlaubten nur aus einem analogen Signal eine Ansteuerung von bis zu 16 LED vorzunehmen, maximal zwei konnten kaskadiert werden. Eigene Konzepte waren erforderlich.

Damals waren CMOS-IC der 400er-Serie gerade erschwinglich geworden. Es gab alles, was schon bei den 74er-TTL- Baustein möglich war, die Integrationsdichte war sogar höher. Mit dem CD4017 stand ein Zähler bis zehn inklusive Decoder zur Verfügung. Einer davon für die einer Stelle der Minuten, ein weiterer für die Zehnerstelle des Minuten- Zählers. Aber es galt 60 Dioden anzusteuern, die CMOS- Baustein liefert nicht ansatzweise genügend Strom. Je Diode musste also ein Treibertransistor her, da hier etliches parallel anzusteuern war, mussten das Darlingtonransistoren sein. Das waren zu der Zeit aber Exoten, für die richtig viel Geld zu bezahlen war. Bei einem Elektronikfritzen mit Versandhandel ließ sich ein Restposten in größerer Stückzahl ergattern. Je zehn Dioden mit der gleicher Zehnerstelle wurden in Reihe geschaltet und mit einem dieser Transistoren gegen Masse geschaltet. So konnte der erste Teil des Leuchtbandes realisiert werden. Nachteilig war die steigende Spannung, die der Angebote der ersten Diode zugeführt werden musste. Eine Konstantstromquelle konnte das Problem lösen.

Nun gab es aber sechs von diesen Leuchtdiodenketten. Die Schaltung sechsmal aufzubauen, viel zu teuer bei den damaligen CMOS-Preisen. Die Schaltung der zehn Dioden einer Zehnerstelle war erledigt, aber es darf nur immer eine der Leuchtdiodenketten angesteuert werden. Die vorher so sorgfältig bereitgestellte Spannung die Basen der Transistoren musste also bei allen Ketten blockiert werden, die nicht der jeweiligen Zehnerstelle entsprechen. Etliche Dioden und die Zehnerstelle des Minutenzählers machten das möglich. Damit das funktionieren kann dürfen die Ermittler der Darlingtontransistoren nicht auf Masse legen, Sie müssen etwas „höher“ bleiben. Auch das ließ sich bewerkstelligen.


Schaltungsschema

Zusätzlich müssen alle Einer-Minuten angesteuert werden, die vor der aktuellen Zehnerstelle liegen. Dazu wurde dann ein weiterer Transistor abgestellt. Diese Schaltung wurde im Prinzip sechsmal implementiert. Dazu kam ein weiterer Zähler für die Stunden, mit einem 4514 (decodierter Zähler bis 16) verwendet, wieder Treibertransistoren und als Gag ein weiteres Flip Flop, dass die Anzeige der Stunde zwölf bei jedem zweiten Durchlauf um Mitternacht verhindert.

Darüber hinaus musste ein Minutentakt erzeugt werden. Das wurde in der damals üblichen Frickelei mit einigen CMOS- Bausteinen gemacht. Für die damals aufkommenden Digital Uhren gab es Quarzzeitbasen, eine solche lieferte 50 oder 60 Hz. Den Selbstbau solch komplexer Dinge habe ich damals gescheut und sowas gekauft… Dafür konnte man meine Uhr auf dem Betrieb mit 50 bzw. 60 Hz umstellen. Diese restliche Logik wurde auf einer kleinen doppelseitigen Platine angeordnet.

Die Leuchtdiodenringe kamen auf eine Platine mit 200 × 200 mm² Fläche, die Logikplatte wurde auf die Rückseite verbannt, da sie für das Auge noch nicht so viel hergibt. Eigentlich erstaunlich, das Konzept funktionierte auf Anhieb so wie gewünscht. Die Uhr erwies sich doch als Hingucker und es kamen viele Anfragen aus dem Freundes- und Bekanntenkreis. Etwa 6-8 Uhren habe ich noch gebaut, von fünf Exemplaren weiß ich, dass sie heute noch laufen. Andere Bastler haben die Platinen erhalten, waren aber nicht alle erfolgreich im Nachbau.


Nach knapp 40 Jahren hatten die Stundendioden, die mit höherem Strom betrieben werden, erheblich an Helligkeit eingebüßt. Einige Minuten-Dioden versagten auch. Deshalb wurden alle Stunden-Dioden ausgetauscht, ebenso einige Minuten-Dioden.

Nachdem die Uhr fertig gestellt war, musste noch ein entsprechendes Thermometer her. Das war direkt einfach, denn zur Ansteuerung von zwölf LEDs gab es den UA 180.2 Stück davon kaskadiert und schon ist die Anzeige fertig. Was fehlt ist ein NTC, um eine temperaturabhängige Spannung zu bekommen. Ein kleiner Operationsverstärker hilft weiter, den Spannungshub und eine Nullpunkt festzulegen. Natürlich wurde die Kennlinie des NTC nicht linearerisiert, beim Eichpunkt 20 °C waren immer zwei Dioden pro Grad Temperaturerhöhung vorgesehen. Wie das an den Rändern des Messbereich (14° bzw. 26°) war, wurde nie untersucht. Auch dieses Thermometer wurde mehrfach gebaut, meines hat auch ca. 40 Jahre seinen Dienst getan.

WZ1A1091


LED Uhr, die Zweite!

Wenn auch inzwischen Uhren mit LED-Ringen vielfach nacherfunden wurden, haben Sie immer noch ihren Reiz. Vor der Tagesschau war bei der ARD eine Zeit lang war eine solche Uhr zu sehen. Ein norddeutscher Konzern, der mit Elektronikanwendungen sein Geld verdient, hatte auch einmal eine solche Uhr im Programm. Zuletzt war ein Wecker mit derartigem Funktionsprinzip im Angebot. Nein, es ist nicht der Elektronikhändler mit dem großen R im Namen, der hier gemeint ist.

2019 bekam ich Kontakt mit Neropixeln. Das sind kleine Drei-Farben-LEDs in SMD Technik. Ihr Vorteil ist, dass man sie nicht nur einzeln ansteuern kann, sondern sie wie eine Kette hintereinander anordnen, kann die Verbindung zwischen zwei LEDs der Kette geschieht immer durch drei Kontakte, Masse, +5 V und das Signal. Die Signale enthalten die Farb- und Helligkeitsinformation, sie werden seriell zugeführt. Trifft ein weiteres Datenpaket ein, wird am Ausgang das Paket mit den letzten Informationen wieder herausgeschoben und kommt in das nächste Neopixel. Auf diese Art und Weise kann man einige hundert  Neopixel hintereinander die schalten. Sinnvollerweise beschränkt man sich aber auf weniger Exemplare. Neopixel werden auf flexiblen Leiter Streifen angeordnet angeboten, die man beliebig zwischen zwei Pixeln trennen kann. Ebenso sind sie auf starren Kreissegmenten verfügbar. Das ist ganz praktisch, denn die Ballgrid-Anschlüsse sind mit Amateurmitteln kaum zu löten.

Neopixel

Es gibt schon einige fertige  Libraries zur Ansteuerung dieser LEDs in C. Damit muss man sich nicht um die Details der Signalerzeugung und den Versand der Daten kümmern. So kann man zum Beispiel über den Zugriff auf ein Array die Helligkeitswerte für jede-R-Diode, G-Diode und B- Diode festlegen und zu den Neopixel-Ketten senden. Die erste Idee war, damit ein Thermometer zu bauen. 144 Dioden waren auf einem Streifen, bei zehn Dioden je Grad Celsius kann man einen Bereich von 14,4° überstreichen. Größer ist der Temperaturunterschied in einem Wohnraum eigentlich nicht, glaubte ich jedenfalls. Später wurde eine automatische Bereichsumschaltung programmiert, die bei hohen Temperaturen den Messbereich nach oben verschiebt.


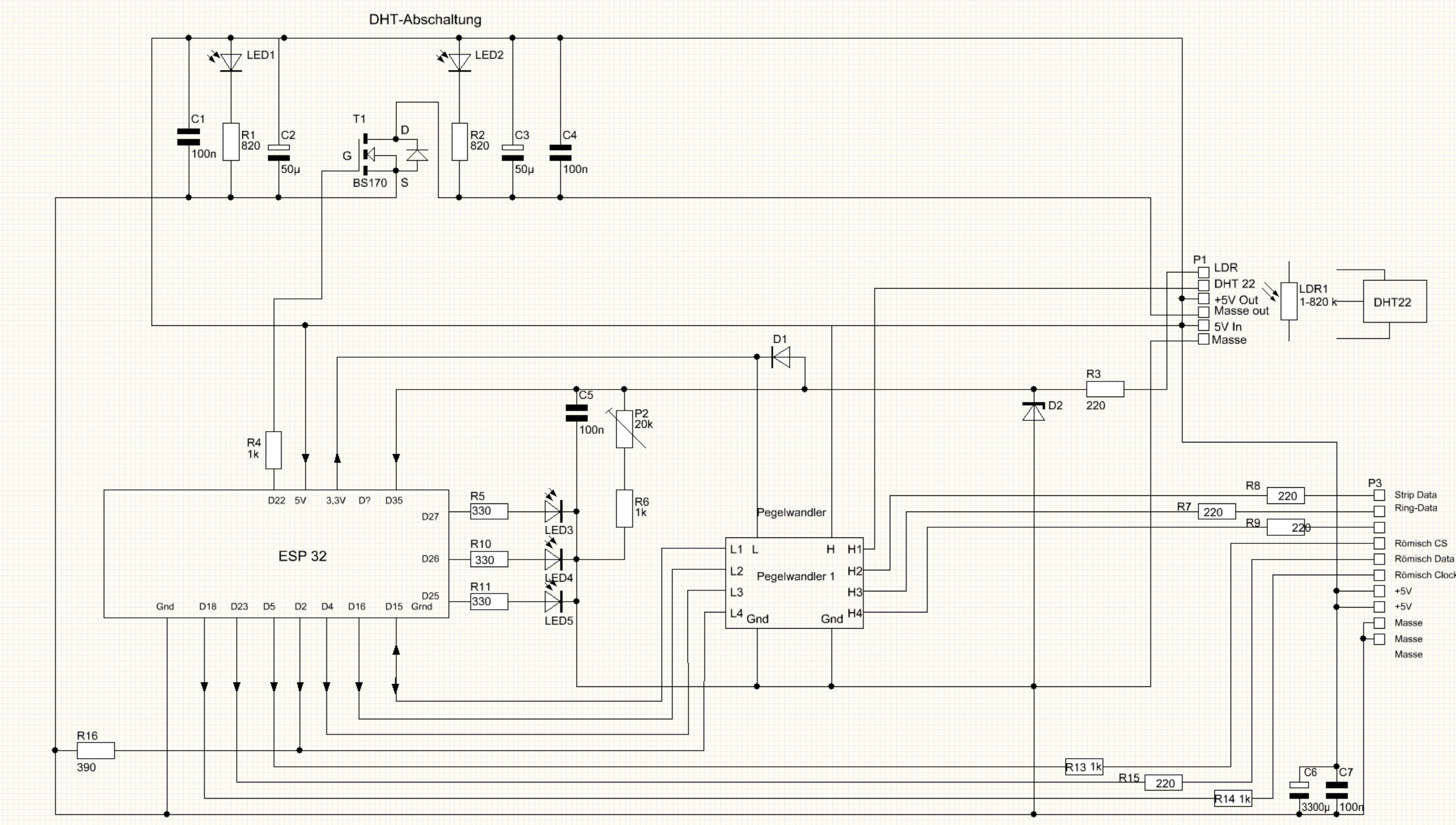
Als Temperaturgeber hat ein NTC längst ausgedient. Ein DHT 22 liefert auch über einen seriellen Bus Temperatur- und Luftfeuchtigkeitswerte. Der Chip erwies sich allerdings als nicht besonders gute Wahl, er ist launisch wie eine Diva. Wenn der missgestimmt ist liefert er keine Daten, er mag keine echte Bewitterung und quittiert das sehr oft mit einem plötzlichen Ableben. Demnach musste dazu noch eine Schaltung, mit der man dem DHT 22 die Spannung abschalten kann, wenn er denn einmal wieder beleidigt ist.

Die Kontrolle über alles erhält natürlich heute ein Mikroprofessor, beliebt ist ein ESP 32, da er ein Bluetooth- und WLAN Modul besitzt und eigentlich schon ganz schön fix rechnet. Bliebe dann noch die Uhr. Es gibt viergeteilte Kreisringe mit 60 LEDs, also ideal für eine Minuten- oder Sekundenanzeige. Hier kann man mit einem Ring Sekunden, Minuten, und Stunden darstellen, wenn man verschiedene Farben verwendet. Die Minuten sind nach alter Tradition rot, dort wo die Stunden Anzeige ist leuchtet eine LED grün, in dem Kreis wandert eine blau blinkende LED, die die Sekunden signalisiert. Programmiertechnisch ist das ganz einfach zu lösen, schreibt man in das Farb-Array zunächst die Minuteninformation, dann an der entsprechenden Position die Stunden Anzeige und zuletzt die Sekundeninformation. Die die Zeit Informationen liefert ein NTP Server, denn die Uhr hat Netzanbindung über das WiFi. Gehört sich heute so...

WZ1A1082


Ja, bliebe noch der große leere Platz in der Mitte des Uhrenrings. Waren da zufällig einige LED-Matrix-Module vorhanden, die ganz zufällig genau in den Ring passten. Damit wurde eine 32 × 16- Matrix erzeugt, die auch seriell angesteuert werden kann. Erfreulicherweise gab‘s auch dafür schon fertige Libraries, aber die waren noch nicht die Lösung. Angeregt von alten Uhren, bei denen die Ziffern römische Zahlen waren kam die Idee, eine digitale Uhr mit römischen Zahlen zu realisieren. Zwar gab es durchaus fertige Bibliotheken mit den. Matrizen für einzelne Buchstaben, aber das passte nicht. Einerseits wären die Zeichenketten für Stunden und Minuten viel zu breit geworden, zum andern besteht eine richtige römische 3 nicht aus drei einzelnen „I“, die drei Zeichen werden praktisch direkt nebeneinander dargestellt und bilden damit letztlich nur ein Muster. Es war ein wenig Bastelei, die Zeichensätze und die Regeln zum Zusammenbau der römischen Zahlen zu programmieren. Letztlich waren Stunden und Minuten in je einer Zeile darstellbar. Allerdings hätte das nicht ein Pixel breiter sein dürfen!

Die Uhr erhielt natürlich einen Webserver, über den man verschiedene Funktionen steuern kann, ein Dateninterface über den man den Verlauf von Temperatur und Luft verfolgen kann und noch einige Spielzeuge. Das Thermometer hängt unterhalb der Uhr, das Ganze wird von einem Steckernetzteil mit 5 V versorgt. Da dort schon einiges an Strom zusammenkommt, wurde eine automatische Helligkeitsanpassung und Abschaltung bei Dunkelheit implementiert.

Neue  Lichtuhr

Die Schaltung ist schon fast langweilig, die Funktion steckt nur in der Software, lediglich der Pegelwandler fällt auf. Der ESP32 arbeitet intern mit 3,3 V, die anderen Module allerdings mit 5 V. Da einige Pegelwandler erforderlich sind, wurde ein kleines Modul verwendet. Einige BS 170 und wenige Widerstände hätten das auch gemacht, aber auch mehr Platz gebraucht.


Das fertige Objekt ist etwa 1,25m hoch.

 WZ1A1084

Bisher ist die Uhr noch einmalig, Schaltung und Platine sind auch noch nicht mit KICAD entwickelt, aber das kann ja noch kommen…

 "Herr Doktor, alle behaupten, ich wäre eine Uhr!"
"Ach, die wollen sie doch nur aufziehen."