Schalttransistoren für HF verwenden?
Bei einigen älteren Projekten wird vorgeschlagen, in einer KW-PA Power-MOS-FETs für Schaltnetzteile verwenden. [1] Auch wurde berichtet, dass, solche Transistoren bei der Reparatur alter Endstufen als Ersatz für bipolare Transistoren eingesetzt wurden.[2]
Das klingt erst mal gut, Schalttransistoren kosten nur einen Bruchteil des Preises von HF-Leistungstransistoren. Das ist auch verlockend, wenn die Originalhalbleiter nicht mehr zu beschaffen sind.

Abb. 1 Der Patient mit defektem Treibertransistoren
Hier sollen die Erfahrungen aus einem Reparaturversuch mit dieser Technik vorgestellt werden. Das Problem war die Endstufe aus einem älteren Kenwood-Transceiver. (Abb. 1) Ein Amok laufendes Netzteil hatte die Treibertransistoren in den Siliziumhimmel befördert. Das ist ein Serienfehler des Geräts, deshalb war der Originaltransistor längst ausverkauft und nicht mehr verfügbar.
Die Lage:
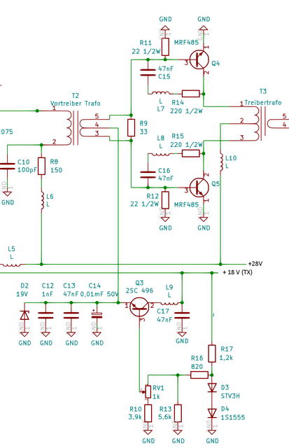
Klassische Endstufen müssen im A- oder bei Gegentaktendstufen im AB-Betrieb arbeiten, wenn sie SSB-Signale verstärken. Nur dann arbeiteten sie linear und liefern saubere Ausgangssignale. Bei Eintaktschaltungen ist dazu ein recht hoher dann Kollektorruhestrom in der „Mitte“ der Arbeitskennlinie erforderlich, der Wirkungsgrad liegt erheblich unter 50 %. Gegentaktschaltungen benötigen nur so viel Ruhestrom, dass der Arbeitspunkt am Anfang des linearen Teils der Kennlinie liegt. Zur Festlegung des Arbeitspunkts wird dem Steuersignal ein fester Basisstrom überlagert. Je nach Ausgangsleistung der Stufe kann der Kollektorruhestrom durchaus 50-500 mA betragen, der Basisstrom ist deshalb relativ hoch. Der Basisstrom muss einstellbar und temperaturkompensiert sein. Sonst steigt der Kollektorstrom im Betrieb exponentiell mit der Temperatur. Das steigert die Erwärmung noch mehr, so was endet für den Transistor dann tödlich. Für Erzeugung des Basisstroms reicht ein Poti alleine nicht, man muss etwas mehr Aufwand treiben. Abb. 2 zeigt die Schaltung der Treiberstufe des Patienten.

Abb. 2, Treiberstufe der PA
Die Temperaturkompensation erfolgt mit D3 und D4., wobei in D3 eine „Thermodiode“ gleich zwei in Reihe geschalteten P-N Übergänge hat. D4 ist auch eine Spezialausführung. D3 ist in engen thermischen Kontakt direkt auf einem der Treibertransistoren montiert. (Abb. 1. unten im gelben Rechteck) Mit steigender Temperatur, sinkt die Spannung an den Dioden und damit die Spannung am Schleifer von RV1 und so der von Q3 gelieferte Basisstrom. Was der Konstrukteur mit D2 erreichen möchte, bleibt ein Rätsel. R11 und R12 stabilisieren die Treiberstufe und sollen vor wilden Schwingungen schützen. R14 und R15 bewirken zusätzlich mit den Spulen eine frequenzabhängige Gegenkopplung.
Dass erste Problem im Zusammenhang mit dem Transistortausch ist banal: Will man Q4 und Q5 durch MOS-FETs ersetzen müssen die Nachfolger mechanisch auf Platine und Kühlkörper passen. HF- Leistungstransistoren haben aber oft ein Strip-Line-Gehäuse, das es dann auch noch in verschieden Varianten gibt.

Abb. 3 Stripline-Gehäuse
Sie müssen gekühlt werden der Ersatz muss an der alten Stelle vorhandenen Kühlkörper passen. Es ist keine gute Idee, den Transistor mit durch Drähtchen verlängerten Anschlussbeinchen irgendwo an einer freien Stelle zu montieren. HF-Schaltungen mögen so was nicht. Hier hatten die alten Treibertransistoren ein TO220-Gehäuse. HF-Transistoren in diesem Gewand sind heute rar. früher fand man so was in CB-Nachbrennern, die ein bisschen mehr Leistung als brachten. Heute sind solche Halbleiter kaum noch verfügbar. Außerdem weisen sie in der Regel nicht die erforderliche Spannungsfestigkeit auf, die CB-Endstufen wurden durchweg mit 12 V betrieben. MOS-FET-Schalttransistoren haben oft ein TO220-Gehäuse und sind ziemlich schnell. Das regt dann die Phantasie an…
Lösungsansatz:
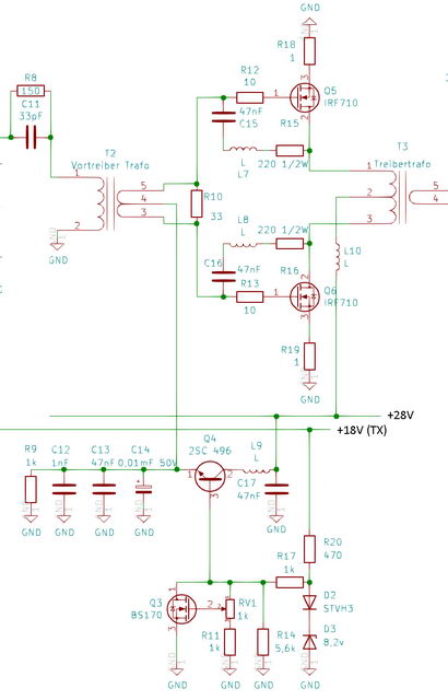
Für den ersten Versuch wurde die Schaltung nach Abb. 4. geändert. Q3 fehlte dabei noch, die Basis von Q4 war am Schleifer des Potentiometers.

Abb. 4 Erste modifizierte Treiberschaltung
Selbstsperrende MOSFETS benötigt statt des Basisstroms eine Gate-Spannung von wenigen Volt. Das gibt Konflikte mit R11 und R12 der alten Schaltung, die müssen raus. Ferner muss dafür gesorgt werden das die von RV1 gelieferte Spannung höher ausfällt. Die Spannung der alten Reihenschaltung von D3 und D4 muss größer werden, ein Versuch mit mehreren weiteren Siliziumdioden in Reihe scheiterte. Vorsichtshalber wurde vor der Inbetriebnahme wurde zum Schutz der Endstufentransistoren deren Basis abgelötet.
So modifiziert arbeitete die Treiberstufe perfekt als Oszillator mit ca. 62 MHz. Die Drosseln in der Gegenkopplung verträgt die Schaltung nicht, sie mussten gebrückt werden. Dann war die Stufe erst mal „ruhig“.
Man konnte zwar 80mA Ruhestrom einstellen, aber selbst ohne Ansteuerung führte die Eigenerwärmung der Treibertransistoren zum Durchgehen des Drainstroms. Die verschiedentlich verbreitete Ansicht „MOS-FETs brauchen keine Temperaturkompensation“ [2] ist falsch, die Schwellenspannung, bei der der Drainstrom einsetzt, ist stark temperaturabhängig. [3] Die Dioden reichten zur Kompensation nicht, obwohl das vielfach so angegeben wird [4].
Den kühlen Kopf bewahren:
Nach Durchkneten von etwas Gehirnschmalz entstand die modifizierte Schaltung mit Q3, der Hauptakteur ist. Er erhält von RV1 eine durch D2 schon etwas temperaturabhängige Gate-Spannung. Sie bewirkt, dass Q3 ein wenig leitend wird und so durch den Spannungsabfall an R17 die Spannung an der Anode von D2 absenkt wird. Diese Spannung wird über Q4, auf die Gate- Anschlüsse der Treibertransistoren gegeben. Q4 ist bei den MOS-FETs eigentlich entbehrlich. Q3 wird direkt auf einem der Treibertransistoren montiert. Der kleine MOS-FET kompensiert seine großen Brüder: Wird er erwärmt, sinkt seine Drainspannung und damit auch die Gate-Spannung der Treibertransistoren. Im Test stieg ohne Ansteuerung zunächst durch die Eigenerwärmung der Ruhestrom der Treiberstufe ein wenig an um dann bald mit der Erwärmung von Q3 fast auf den Ausgangswert zurückzugehen. Ein enger Kontakt der beiden Halbleiter ist nötig. Die gesamte Modifikation war problemlos auf der Leiterplatte realisierbar, ohne die optisch zu verschandeln.
Misserfolge;
Dann wurde der ganzen PA per Messsender HF zugeführt. Schon das Oszilloskop zeigte hinter dem Treibertrafo ein gruseliges Signal das mit Herrn Sinus nicht mehr viel gemeinsam hatte. Etwas Gegenkopplung durch R18 und R19 und die Gate-Widerstände R12 und R13 brachten kaum Verbesserungen. Letztlich entfielen die Sourcewiderstände die Gatewiderstände wurden auf 1 Ohm reduziert, nachdem der Gatestrom überschlagsmäßig bestimmt wurde. Dazu später mehr. Mit höherem Ruhestrom (280 mA) war das Signal der Sinusform etwas näher. Auch ohne den Analyzer zu bemühen war ersichtlich, dass das noch keine Lösung war.
Eigentlich ist das nicht verwunderlich. Im Gegensatz zu teuren HF- Leistungstransistoren müssen die MOS-FETs für Schaltnetzteile keine lineare Kettenlinie haben. Sie müssen nur möglichst schnell von“ an“ nach „aus“ und umgekehrt schalten. Um einen Überblick zu erhalten, wurde eine fliegende Schaltung, zur Aufnahme der Kennlinie wurde gebaut.

Abb. 5 Messung von IDrain in Abhängigkeit von UGate
Das Ergebnis sieht ähnlich so aus wie im Datenblatt:

Abb. 6 ID für UG zwischen 4V und 5V, IDmax ≈ 1,2 A
Bei der Inbetriebnahme traten beim Einsetzen des Drainstroms wilde Schwingungen der Messanordnung auf. Nicht verwunderlich, die Transistoren sind HF-tauglich. Eine wilde Verdrahtung ist HF-technisch eben ungeeignet. Mit Abblock-Kondensatoren C5 und C6 von Gate und Drain zu Source wurde die Schaltung ruhiggestellt, die Messung erfolgte nur mit knapp 200 Hz. Das Ergebnis ist ernüchternd, die „krumme“ Kennlinie bis zu UG = 4,5 V ist fast schon ein Ausschlusskriterium. Deshalb war auch der hohe Ruhestrom erforderlich.
Da es letztlich um die Drainspannung geht, wurde der Aufbau modifiziert:

Abb. 7 Messung von UD in Abhängigkeit von Ug zwischen 4V und 5V
Ein Ohmscher Lastwiderstand ist zwar in einer PA nicht realistisch, aber hier wurde ja auch nicht mit HF gemessen.

Abb. 8 UGate – UDrain – Kennlinie ab UG = 4,8V
ID hängt auch von UD ab, die Kennlinie hat Bananenform, das kann nicht klappen. Nichtlineare Kennlinien sind in Mischern gefragt, hier aber nicht.
Versuchsweise wurden verschiedene MOS-FET-Typen gemessen. Ältere Typen mit geringerer Soure-Drain-Grenzspannung und geringerem IDrain max. lieferten die besseren Resultate. Dabei gehört der hier verwendete IRF 710 noch zu den besseren Kandidaten!
Schließlich wurde auch die Endstufentransistoren wieder in Betrieb gesetzt und die Ausgangspannung per Scope an einer Dummyload kontrolliert. Das Eingangssignal stammte aus dem Messsender. Auch bei kleiner Ansteuerung und nur etwa 20 W Output war das Signal auf etlichen Bändern schon sichtbar verzerrt. Außerdem war eine deutliche Frequenzabhängigkeit der Kurvenform vorhanden.
Der Trackinggenerator des Spectrumanalyzers kam an den Eingang des Endstufenmoduls, eine Dummyload an den Ausgang. Mit dem Messbereich von 1,5 MHz bis 30 MHz und etwa 20 W Ausgangsleistung bei 7 MHz fiel das Ausgangssignal unter 4 MHz leicht und oberhalb 18 MHz erheblich ab. Der Frequenzgang zeigte Resonanzstellen. Das war so gruselig, dass ich das hier eigentlich gar nicht zeigen möchte.
Abb. 8a Frequenzgang der modifizierten PA
Transceiver mit breitbandigen PAs haben kaum eine Chance, die geforderten Werte für Ober- und Nebenwellenfreiheit zu erfüllen. Fast immer werden Filterschaltungen bzw. Antennentuner dahinter verbaut. Beim vorliegenden Gerät folgt für jedes Band ein eigener, relaisgeschalteter Bandpass der PA. Dahinter wartet noch ein Antennentuner alter Bauweise mit motorgetriebenen Drehkondensatoren auf Arbeit.
Die PA wurde wieder normal im Transceiver angeschlossen Mit Dummyload an der Antennenbuchse wurde das Ausgangssignal mit 50 dB Abschwächung am Spectrumanalyzer betrachtet. Trotz der Filterbänke und des Tuners waren Nebensignale und Oberwellen bis 35 dB unter dem Ausgangssignal vorhanden. Das zeige ich deshalb auch nicht, denn so was darf auf gar keinen Fall an eine Antenne!
Ursachenforschung:
Nichtlineare Kennlinien verursachen Oberwellen und Nebenwellen. Das zeigt sich hier deutlich. Durch seinen Aufbau hat ein MOS-FET eine recht hohe Gate-Source- Kapazität, Drain und Source und eine etwas kleinere zwischen Drain und Gate. Erstere kann einige 100 pF bis zu 1,5 nF betragen, die zweite ist kleiner liegt aber in der gleichen Größenordnung. Die Kapazitäten sind von der angelegten Spannung abhängig, die Kapazitätsdiode lässt grüßen. [5] Zusätzlich spielt der Ohmsche Widerstand des Gates eine beachtliche Rolle, so dass der Eingangskreis eine komplexe, frequenzabhängige Impedanz hat. Bei 14 MHz hat C = 1 nF ein XC ≈ 11 Ohm! So fließen auch im Gatekreis nennenswerte Ströme. Im Ausgangskreis sieht es ähnlich aus, die Impedanzen sind dort aber größer. Hinderlich ist auch die Kapazität zwischen Drain und Gate, die Spannungen sind gegenphasig, der fließende Strom durch diese parasitäre Kapazität ist um π/2 phasenverschoben. Willkommen im Land der Oszillatoren! Die Schaltungen der Kennlinienschreiber, waren trotz Abblockung noch handempfindlich und zeigten noch Schwingneigung. Das galt auch für die Endstufe, das würde den „welligen“ Frequenzgang erklären.
Auch ohne Mathematik ist plausibel, dass es bei den höheren Bändern erhebliche Leistungseinbußen geben muss. Praktisch waren die bei 21 MHZ noch verschmerzen, bei 29 MHz sank der Output fast auf homöopathische Werte. LDMOS-Transistoren, die echten HF-Spezialisten, sind auch nicht frei von diesen Effekten. Sie sind aber erheblich geringer. Um die Stufen aneinander anzupassen, müssen eventuell noch Eingangs- und Ausgangsübertrager modifiziert werden. Bei den Schaltransistoren stehen die Impedanzen von Eingang und Ausgang nicht im Datenblatt, schlechte Chancen für eine HF-technisch saubere Lösung!
Fazit:
Wenn es auch etliche Anleitungen zur Verwendung von MOS-FETs der Serie IRF xyz gibt, das Resultat ist deutlich suboptimal. Für Neukonstruktion sollte man darauf verzichten, bei Reparaturen bleiben sie eine Notlösung. Erforderlich sind recht hohe Ruheströme, reichlich Filter im Ausgang und eine solide Temperaturkompensation des Arbeitspunktes.
Letztlich wurden die IRF 710 ausgebaut und durch RD16HHF ersetzt, die ich noch entdeckt hatte. Das sind ältere HF-MOS-FETs im TO 220-Gehäuse.{6] Sie sind noch zu beschaffen [7] und sogar bezahlbar. Eine verschmerzbare Leistungseinbuße im 10m-Band gibt es auch hier, die fehlenden Drosseln in der Gegenkopplung sind wohl eine Ursache. Mit ca. 50 mA Ruhestrom kommt man aus. Neben- und Oberwellen (Abb. 9) bleiben unter der erlaubten Grenze. Das kann man zeigen!

Abb. 9 Ausgangsspektrum bei 14 MHz
Da ist zwar Unerwünschtes, aber es bleibt mehr 60 dB unter dem Nutzsignal. Erstaunlicherweise auch ohne Ansteuerung, dieser „Dreck“ kommt also nicht aus der PA selbst. Insgesamt darf das dann aber wieder an eine Antenne! Der Transceiver ist auch im Alter von 40 Jahren wieder im Einsatz. Es gibt zwar auch viel reizvolle „Neuen“ in der HF-Welt, aber es freut mich den langjährigen Begleiter wieder einsatzfähig zu haben.
[1] https://f5npv.wordpress.com/irf530-mosfet-amplifier/
[2] http://www.hampedia.net/kenwood/ts-930s-power-amplifier-repair.php
[3] https://de.wikipedia.org/wiki/Metall-Oxid-Halbleiter-Feldeffekttransistor#Schwellenspannung
[4] https://www.qrpforum.de/forum/index.php?thread/7007-verst%C3%A4ndnisfrage-zum-%C3%BCbertemperaturschutz/
[5] https://www.smarterworld.de/smart-components/halbleiter/nichtlineare-kapazitaeten-von-mosfets-berechnen.147708.html
[6] https://www.mitsubishielectric.co.jp/semiconductors/content/product/highfrequency/ siliconrf/discrete/rd16hhf1.pdf
Meine Frau meinte zu mir, dass ich endlich aufhören soll mit dem Funkegrätt zu spielen, oder sie verlässt mich - OVER!
