Amateurfunk über Satelliten
Satelliten kann man so platzieren, dass sie von der Erde aus gesehen scheinbar an einem Punkt über dem Äquator fest stehen. So wird es möglich, dass wir darüber Fernsehempfang haben, ohne dass wir die Satellitenschüsseln ständig neu ausrichten müssen. Ohne auf die Theorie einzugehen: Eine Umlaufbahn von ca. 36.000 km über dem Äquator ist dafür erforderlich.
Weshalb macht man das?
Die normalen Fernsehsatelliten sind so gebaut, dass sie mit ihren Antennen nur immer einen sehr kleinen Teil der Erdoberfläche „ausleuchten“. So verhindert man, dass in Afrika ein Programm empfangen wird, dass z. B. für Italien gedacht ist. Wer nicht zahlt, sieht nichts. Man kann die Antennen auch so konstruieren, dass sie sogar etwas mehr als ein Drittel der Erdoberfläche mit ihren Funkwellen versorgen können. Satelliten strahlen aber nur das ab, was man ihnen vorher nach oben geschickt hat. Wenn man also den Satelliten am Himmel mit einem Funksignal anstrahlt, kann er es auf einen sehr großen Teil der Erdoberfläche zurücksenden. Damit ist z.B. eine Funkverbindung von Norwegen zum Satelliten und von dort aus nach Südafrika möglich.
Wie geht das in der Praxis?
Fernsehsatelliten senden normalerweise im Frequenzbereich zwischen 10.700 MHz und 12.750 MHz, den wir dann mit unserer“ „Schüssel“ empfangen. Mit dem LNB am „Arm“ der Schüssel auf den setzen wir es sofort auf den Frequenzbereich zwischen etwa 950 MHz bis 2150 MHz um. Die hohen Frequenzen können nicht mit vertretbarem Aufwand über ein Kabel transportiert werden. Unser Satellitenreceiver holt aus diesem Frequenzband den zu empfangenen Fernsehkanal.
Zwischen 10.000 MHz und 10500 MHz liegt das 3 cm-Amateurfunkband. strahlt ein Satellit wie QO 100 Amateurfunksignale aus, liegen die knapp unter 10.500 MHz. Deshalb kann man sie grundsätzlich mit einer normalen Satellitenanlage empfangen. Die Umsetzung im LNB funktioniert auch damit, allerdings liegen die Ausgangsfrequenzen für die Amateurfunksignale tiefer in einem für Amateure unfreundlichen Frequenzbereich bei ca. 739 Megahertz. Wie man das umgeht, sehen wir später.
Nun müssen auch Signale zum Satelliten hin. Dazu benutzt man Frequenzen vorhanden etwas mehr als 2400 MHz, die im 13 cm Amateurfunkband liegen. Die werden vom Satelliten empfangen, auf die hohe Frequenz umgesetzt und wieder abgestrahlt.
Genauer gesagt: Was der Satellit zwischen 2400 MHz und 2450 MHz empfängt, strahlt er 8089,5 MHz darüber wieder zurück. Allerdings darf der Amateurfunk nur einen kleinen Teil davon benutzen, der uns hier interessierende Bereich ist gerade 250 kHz breit.
Es gibt ein zweites breiteres von Amateuren verwendbares Frequenzband, das ebenso umgesetzt wird, das ist hier aber nicht betrachtet werden soll.
Grundsatzfragen
Wir müssen ein SSB Signal auf einer der Frequenzen im 13 cm-Band Richtung Satellit ausstrahlen. Je nach Antenne sind dabei zwischen 0,5 und 10 W Leistung erforderlich.
Zurück erhalten wir unsere Aussendung auf der entsprechenden Frequenz im 3 cm Band. Der Fernsehempfangs-LNB setzt dieses Signal auf ca. 739 MHz um. Der einfachste Weg dort etwas zu empfangen, ist ein SDR- Empfänger, den man mit einem normalen RTL-Stick bekommt. Sie wurden für den Fernsehempfang mit Notebooks konstruiert, aber sie sind mit geeigneter Software auch in anderen Frequenzbereichen geeignet. Eines der vielen Programme, die das leisten, ist das SDR-Uno. Man kann es grundsätzlich frei verwenden.
Einen guten RTL-Stick erhält man für ca. 25 €, jede normale Satellitenanlage reicht grundsätzlich aus, wenn sie auf QO 100 ausgerichtet ist! Der uns interessierende QO 100 steht 25,9° östlich der Nord-Süd-Richtung über dem Äquator, etwa dort, wo der zweite Astra-Satellit ist. Das ist 6,7° östlich vom Astra-Satellit, auf den die meisten Satellitenanlagen ausgerichtet sind. Der einfachste Weg zum Empfang führt über eine weitere Schüssel.
QO 100 Empfang in der Praxis
Dass Oscar 100 leicht empfangbar ist, wurde dazu schon beschrieben. Der Teufel steckt aber im Detail Deshalb soll der Aufbau eines stabilen Empfangszweigs mit einfachen Mitteln beschrieben werden.
Neben einem Satellitenspiegel benötigt man einen LNB. Der LNB sollte modifiziert werden. Im gekauften LNB wird heute LNB meist ein 25 MHz-Quarz verwendet. Ein Oszillator schwingt mit 9750 MHz, seine Ausgangssignal wird durch 390 geteilt mit der Quarzfrequenz, verglichen, eine PLL-Schaltung synchronisiert den Oszillator. Die 9,75 GHz sind das Oszillatorsignal für den ersten Mischer im LNB. Die Differenzfrequenz erhält im Normalfall der Satellitenempfänger. Auch bei konstanter Temperatur läuft der Quarz nach dem Einschalten ein wenig weg., durch den Faktor 390 bedeutet das für das Oszillatorsignal am Mischer schon einige Kilohertz. Das ist schlecht für SSB, das Signal ist dann nur mit Nachstimmen aufzunehmen.
Man benötigt ein stabileres Signal. Das kann ein 25 MHz OCXO liefern, der aber rar und teuer ist. Der passt aber nicht mehr in den LNB, also wird er ausgelagert. Der LNB wird umgebaut.
Auswahl des LNB
Typen, die sich vor einem Jahr als geeignet erwiesen, sind meistens nicht mehr lieferbar, ein Resultat der schnellen technischen Entwicklung. Derzeit hat sich z.B der OPTICUM LTP 04H bewährt und ist günstig verfügbar [1]. Es ist ein Twin-LNB, eine der F-Buchsen soll das umgesetzte Signal nach außen führen, die andere das externe Oszillatorsignal zuführen. Es gibt diesen LNB zwar mit verschiedenen Leiterplatten, alle in diesem Jahr gekauften Exemplare waren aber identisch. Der Haken bei der Sache: Wir müssen uns mit winzigen Bauteilen befassen.
Innenleben
Der Umbau
Wir müssen nur zwei Bauteile ergänzen und eine Leiterbahn unterbrechen. Die Teile sind ein SMD-Kondensator mit 1 nF oder größer und eine SMD-Induktivität von 1 µH. Die Werte sind nicht kritisch, wohl aber die Größe. Für die „Riesen“ mit den Größen 1206 und 1210 ist es zu eng im Gehäuse, die Baugröße 1008 ist gerade machbar, für 0805 braucht man eine sehr ruhige Hand. Es ist wenig Platz im Gehäuse!
Das Plastikgehäuse lässt sich aufknipsen, drei unter Silikontropfen verborgene Schrauben (Torx 8) halten den Deckel. Nach Aufschneiden des Silikonrandes kann man den Deckel abheben. Darunter residiert neben vier Transistoren und zwei Spannungsreglern nur noch ein kleiner Chip. Einen Quarz sieht man nicht, der sitzt bei den neuen Versionen des LNB auf der Platinenrückseite und darf da auch bleiben. Die Platine bleibt im Gehäuse!
Zeigt die Antennenöffnung nach oben, soll die untere Buchse Signalausgang sein und die Speiseespannung zuführen. Die obere führt das Oszillatorsignal für die PLL zu.
Zunächst lötet man den Innenleiter an der oberen F Buchse (B) ab. Neben dem Chip sieht man ein kleines Quadrat aus vier Lötpunkten. Man muss an dem mit (A) gezeichneten Pin einen Draht anlöten. Geeignet ist ein Kupferlackdraht von 0,1 oder 0,2 mm Durchmesser oder ein Fädeldraht, wie früher zur Verdrahtung verwendet wurde. Mit einer feinen Lötkolbenspitze und 0,5 mm dickem Lötzinn gelingt das. Eine Leuchtlupe ist unverzichtbar. Da auch mindestens eine Hand fehlt, sind Hilfsmittel nützlich. An der abgelöteten F-Buchse wird bei (B) der SMD Kondensator mit einem Beinchen angelötet. An den anderen Anschluss des Kondensators wird freitragend der vorher eingebaute Draht angelötet.
An der anderen, unbehandelten F-Buchse muss die mäanderförmige Leiterbahn (D) nahe an der Buchse unterbrochen werden. Das gelingt mit einem scharfen Skalpell oder einem Teppichmesser. An den Innenleiter der F-Buchse (C) lötet man ein Ende der Induktivität an. Dabei muss auch der alte Anschluss zur Platine erhalten bleiben! Das zweite Beinchen der Induktivität wird über einen weiteren Draht mit dem unteren Spannungsregler bei (E) verbunden. Man kann die Spule auf die Platine kleben und dann freihändig verdrahten. Achtung, das darf nicht zu hoch werden! Den Kondensatorwinzling habe ich in die Zähne von (3) geklemmt und an ein Ende ein Stück Schaltdraht gelötet. Dann kam der Schaltdraht in die Klemme und der Kondensator konnte an die Buchse gelötet werden.
Alle Bauteile und Drähte müssen nahe an der Leiterplatte liegen. Nach einer Kontrolle unter der Lupe kann der Deckel wieder aufgesetzt werden. Nach der Montage sollte wieder Silikon zur Dichtung aufgetragen werden.
Funktionsweise
Das Quadrat mit den vier Lötpunkten dient wohl zur Aufnahme eines Quarzes in SMD Bauweise (oder eines TCXO). Sie sind frei, da der Quarz jetzt (noch) auf der Rückseite sitzt. Zwei der Pins sind mit den Anschlüssen des Quarzes verbunden, die bei den übrigen liegen wohl auf Masse.
Über den Kondensator wird das Oszillatorsignal einem der Quarzanschlüsse zugeführt, über die Induktivität die Versorgungsspannung. Der Kondensator bewirkt die gleichspannungsmäßige Trennung des eingespeisten Signals. Im Originalzustand dient im LNB dazu eine mäanderförmige Leiterbahn als Einspeisedrossel. Für die von uns angestrebten Frequenzen reicht deren Induktivität nicht aus, die liefert unser zweites Bauteil.
Erhält der LNB über die Ausgangsbox eine Spannung von 9 V bis 14 V, verrichtet der LNB über die obere Buchse wie unverändert seine Arbeit. Das Signal des internen Oszillators kann man mit einem Oszilloskop an der oberen Buchse messen. Legt man die obere Buchse über 75 Ohm auf Masse, reißen die Schwingung des Oszillators ab, wir können hier extern unser Signal zuführen. Der Quarz stört nicht, wenn man nicht gerade ein Signal mit 25 MHz zugeführt.
Zwei normale Fernsehantennenkabel (75 Ohm) verbinden die beiden Anschlüsse des LNB mit unserem Shack, die vorliegenden Frequenzen stellen für dieses Kabel keine Herausforderung dar.
Wenn man die Induktivität statt auf die untere auch auf die obere Buchse lötet, kann die LNB-Speisung auch mit dem Oszillatorsignal zugeführt werden. Man sollte den Wert der Drossel dann aber auf 4,7 µH vergrößern.
Das Oszillatorsignal wird optimiert
Der Anfang des SSB Band wird bei 25 MHz Quarzfrequenz auf 739,55 MHz umgesetzt, das ist weit ab von jedem Amateurfunkband. Raimund Vollmer, DK7RV hat in der CQ-DL 4/20 ein Verfahren beschrieben, wie man in unsere Bänder kommt. Hier nur das Wichtigste, mehr bei der Schaltung: Mit f = 26,526923 MHz des Oszillators landet das Satellitensignal auf 144,05 MHz, voila! Wenn die Oszillatorfrequenz so weit erhöh wird, wird die Differenz aus der Eingangsfrequenz und der Oszillatorfrequenz kleiner und fällt in das 2m-Band.
Aber nicht jeder LNB lässt sich soweit „verbiegen“, der OPTICUM 04 spielt hier mit. An zwei Exemplaren habe ich das getestet, das lässt sich dann wohl wiederholen. Auch das 70 cm Band ist erreichbar, ändert man die Frequenz ein wenig. Nur müssen wir die krummen Frequenzen erzeugen, wie es DK7RV beschrieben hat.
Die Hardware, dazu, besteht nur aus drei Baugruppen. Wenn man günstig einkauft, kostet das weniger als 25 €.
Die Frequenzaufbereitung.
Um in das 2m-Band zu kommen, sollte man dem LNB 26,526923 MHz zuführen. Mit dem Multiplikator von 390 im LNB erzeugt der ein Oszillatorsignal von 10.345,5 MHz. Damit wird die SSB Bake am Anfang des SSB-Band von QO100 auf 144,05 MHz umgesetzt.
Quarze mit solchen Frequenzen ließen sich zwar grundsätzlich anfertigen, sie wären wegen des Faktors 390 im LNB allerdings für SSB Signale nicht frequenzstabil genug. Bezahlbar sind 10 MHz-Oszillatoren in einem thermostatierten Ofen (OCXO). Sie erzeugen sehr frequenzstabile Signale. Nun muss man nur noch die krummen Frequenzen bekommen
Die Frequenzsynthese
Das Oszillatorsignal wird zunächst verwendet, um mittels einer PLL Schwingungen zwischen 600 MHz und 900 MHz zu erzeugen. Das Ausgangssignal eines spannungsgesteuerten Oszillators (VCO) wird durch einen Faktor m (hier 60 ≤ m ≤ 90) geteilt und mit der Eingangsfrequenz verglichen. Die die PLL sorgt dafür, dass die Frequenzen beider Signale gleich sind. Die Frequenz des VCO wird dann durch eine Zahl n geteilt, das Ergebnis ist dann das Ausgangssignal für den LNB. Deshalb gilt:
fAusgang = m/n * fEingang
Wegen der begrenzten Zahl möglicher Werte für m und n, wird man so die gewünschte Ausgangsfrequenz fast nie exakt treffen, wenn man von einer „glatten“ Eingangsfrequenz (hier 10 MHz) ausgeht. Das sieht anders aus, wenn man die Aufbereitung dafür spezialisierten Chips überlässt. Der SI 5153 kann diese Funktion gleich für mehrere Ausgänge ausführen. Dabei kann man den Bausteinen der Serie für m und n sogar gemischte Bruchzahlen der Art x + y/z verwenden.
Wie er das macht, kann man dem Datenblatt entnehmen. Man sollte aber für die Lektüre einige Zeit einplanen! Mit Blick auf die Signalqualität sollte man für n möglichst eine gerade Ganzzahl verwenden, was uns auch das Datenblatt erklärt.
Dadurch, dass man die PLL-Frequenz nun fast beliebig genau festlegen kann, kommt man der gewünschten Ausgangsfrequenz auf weniger als 1 Hz nahe. Geeignete Werte für x, y, z und n kann man sich mit der Software Clockbuilder ermitteln lassen. Die Werte werden nach Anlegen der Versorgungsspannung über einen I2C- Bus auf den Baustein übertragen. Das kann ein beliebiger kleiner Microcontroller nach dem Einschalten tun, anschließend kann der andere Dinge erledigen.
Der Haken an der Sache:
Der SI 5153a wird in einem quadratischen Gehäuse geliefert an dessen Seiten die Anschlüsse im 0,5 mm Raster liegen. Das ist für Amateure extrem unfreundlich. Allerdings liefern die Firmen Adafruit und QRP-Labs kleine Break-Out-Platinchen, die alles enthalten, was man benötigt. Beide Bausteine werden mit einem 25 MHz-Quarz geliefert. Im Bausatz von QRP-Labs wird er nicht bestückt, beim Adafruit-Modul muss man ihn auslöten. Das Signal vom OCXO wird an den Pin 2 des SI 5153 geführt.
Der SI 5351a erfordert bei Ansteuerung mit 10 MHz ein Signal mit einer Amplitude von fast 1Vss, der LNB kommt mit 600 mVss aus. Der SI 5153a produziert bei zu geringem Pegel „Mist“, der LNB stellt dann jede Tätigkeit ein. Die Widerstandswerte im Spannungsteiler sind Richtwerte, man sollte mit einem Oszilloskop kontrollieren.
Die Bausteine sind nicht immer ganz leicht zu bekommen, sind aber recht preiswert. Der Haken an der Sache ist also gar nicht so groß.

Die Realisierung:
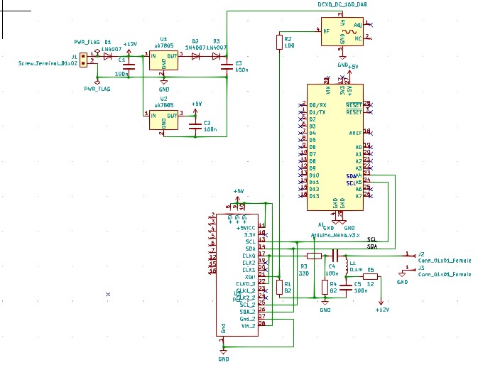
OCXO, das Platinchen mit der Frequenzaufbereitung und ein Mikrocontroller kommen auf eine kleine Leiterplatte. Als Mikrocontroller wurde ein Arduino-Nano benutzt, der sehr preiswert verfügbar ist. Beide Bausteine für die Frequenzaufbereitung sind verwendbar. Der OCXO von einem Verkäufer beim großen E erhält eine eigene Stromversorgung über einen Schaltregler, da er beim Anheizen reichlich Strom benötigt. So kann man auch berücksichtigen, dass einige OCXOs 3 V, andere 5 V benötigen. Hier waren es 3,3 V. Da beim Bau des Erstgerätes kein 3,3 V-Schaltregler vorhanden war, vernichten 2 Dioden die überschüssige Spannung nicht sehr elegant, aber wirksam.
Vorgesehen ist hier auch eine Speisedrossel, die zum Oszillatorsignal noch 12 V hinzufügt, die den LNB speisen können. Das Ganze kommt in ein kleines Blechgehäuse, die Schaltung wird von einem Steckernetzteil versorgt. Das Oszillatorsignal für den LNB wird über eine F-Buchse und ein normales Fernsehantennenkabel dem LNB zugeführt.

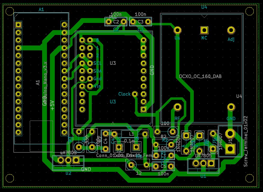
KiCad- Dateien für die Schaltung sind verfügbar.
Hier das Schaltbild und das Plainenlayout zum Ausdruck.


Die Platine kann sowohl das Modul von Adafruit und das von QRP-Labs aufnehmen. Die Freiflächen sind mit "Masse" gefüllt, hier wurde das zur besseren Übersicht ausgeblendet.
Software
Das Programm für den Arduino kann man mit der Arduino-Software in den Baustein bringen.
#include <Wire.h>
#include <Adafruit_SI5351.h>
Adafruit_SI5351 clockgen = Adafruit_SI5351();
/**************** DK7RV - see CQ DL 04/2020 ***************************/
/********************************************************************/
void setup(void){
// Selection of Downlink Amateur Band, default = 2m.
boolean Band_70 = false; //Set to "true" for 70 cm
// 2 m Downlink
int PLB_m = 68;
int PLB_n = 97;
int PLB_d = 100;
int MSB_m3= 26;
if (Band_70) //70 cm Downlink {
PLB_m = 67;
PLB_n = 19;
PLB_d = 300;
}
delay (100); clockgen.begin(); // Wait for startup of everything
/* Setup PLLB to fractional mode */
clockgen.setupPLL(SI5351_PLL_B, PLB_m, PLB_n, PLB_d);
/* Set up Multisynth2 to Integer Division for Downlink-Frequency */
clockgen.setupMultisynthInt(0, SI5351_PLL_B, MSB_m3);
/* Enable the clocks */
clockgen.enableOutputs(true);
}
/********************************************************************/
void loop(void) // leer!
{}
Die Library Adarurit_Si5351_Library für die Arduino- Entwicklungsumgebung geht von einem Quarz mit 25 MHz aus. In der Datei Adafruit_SI5351.h muss deshalb die Zeile
SI5351_CRYSTAL_FREQ_25MHZ = (25000000),
in
SI5351_CRYSTAL_FREQ_25MHZ = (10000000),
geändert werden. (Man sollte die Bezeichner anpassen und die Library unter einem anderen Namen speichern.)
Bedanken möchte ich mich bei Raimund, DK7RV, der meine Versuche durch viele Ratschläge unterstützt hat.
Was waren die letzten Worte des Elektrikers?
"Die Anlage habe ich freigeschaltet!"
